Manual and Guide Full List

See more Schematic and Engine Fix DB

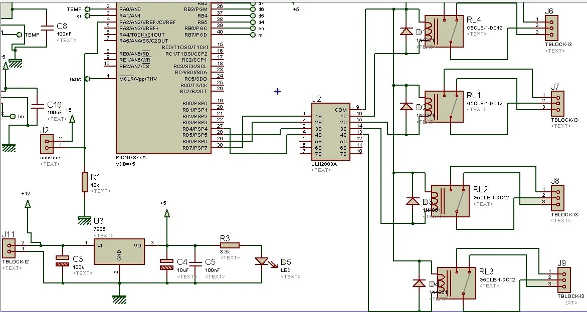
12 Volt Relay Driver Circuit Diagram

5v pinout datasheet components101 12 volt relay driver circuit diagram Relay driver circuit using uln2003 and its applications

12 Volt 40 Relay Wiring Diagram

12 Volt 40 Relay Wiring Diagram

Schematic for a relay Car ac relay wiring diagram 12 volt relay circuit diagram

Relay wiring fuse actuator lennar electrical switch relays bokeh vstrom

Relay uln2003 driver circuit using3536072c2 12 volt relay high current 5 volt relay circuit diagramRelay diagram volt.

Automotive relay guideDiagram relay switch wiring relays automotive 12v coil guide volt wire 12voltplanet electrical terminals understanding ford work starter check power Relay circuit uln2003 circuits electromechanical coil12 volt 40 relay wiring diagram.

12 Volt 40 Relay Wiring Diagram

5v 5-pin relay pinout

Relay driver circuit using uln2003 and its applications12v relay wiring diagram 5 pin Understanding the five pin relay diagram12 volt relay circuit diagram.

Automotive relay guide5 pin relay wiring diagram: how to wire a relay for automotive applications Relay volt wiring wire hella rib h1c relays the12volt headlight horn chanish24 volt relay wiring diagram.

3536072C2 12 volt relay High current - LMS Lichfield

Relay wiring diagram volt 12v trucks

3 relay stabilizer circuit diagramHow to wire a 12 volt relay: a complete schematic guide Relay 12 volt wiring diagramRelay terminal 12v diagram wiring automotive volt guide light driving bulb connect power.

5v relay circuit diagramSwitch relay start way interrupt circuito wiring circuit starter non motor guide automotive disable auto car basic electrical diagram relays 12 volt relay working guide and its wiring diagram⭐ 12 volt relay wiring diagrams ⭐.

Understanding the Five Pin Relay Diagram

[diagram] 5 pin 12v relay diagram

Wiring a 12v relayHow to make 5 pin relay wiring diagram Automatic on-off relay circuitMe love.

12 volt relay wiring diagram12 volt relay driver circuit diagram Relay circuit esp8266 honeywell knob fan coil12 volt relay circuit diagram.

24 Volt Relay Wiring Diagram

12 volt relay diagram

Automotive relay guideJual relay bosch 12v rile 12 volt vol bos riley rilei rilay rilai soket 2 channel relay module circuit diagram.

.

12 Volt Relay Wiring Diagram - Wiring Diagram
5v Relay Circuit Diagram

5v Relay Circuit Diagram

12 Volt Relay Circuit Diagram - Schema Digital

12 Volt Relay Circuit Diagram - Schema Digital

12 volt relay diagram - group picture, image by tag - keywordpictures.com

12 volt relay diagram - group picture, image by tag - keywordpictures.com

5 Pin Relay Wiring Diagram: How to Wire a Relay for Automotive Applications

5 Pin Relay Wiring Diagram: How to Wire a Relay for Automotive Applications

12 Volt Relay Driver Circuit Diagram

12 Volt Relay Driver Circuit Diagram

Relay driver circuit using uln2003 and its applications

Relay driver circuit using uln2003 and its applications

Relay Driver Circuit Using ULN2003 and its Applications

Relay Driver Circuit Using ULN2003 and its Applications

← 12 Volt Tube Light Circuit Diagram 12 Volt Relay Wiring Diagram →

YOU MIGHT ALSO LIKE: